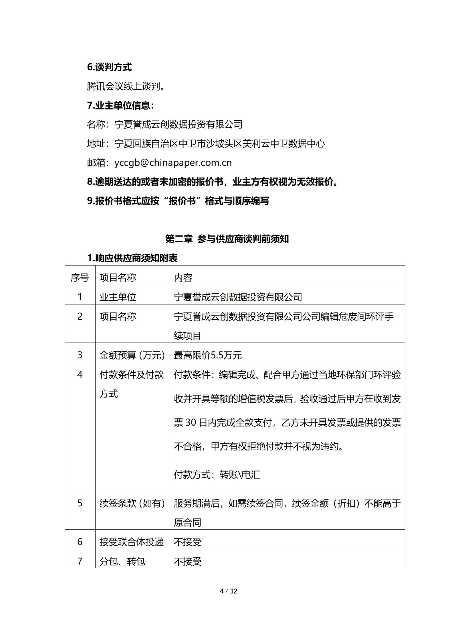
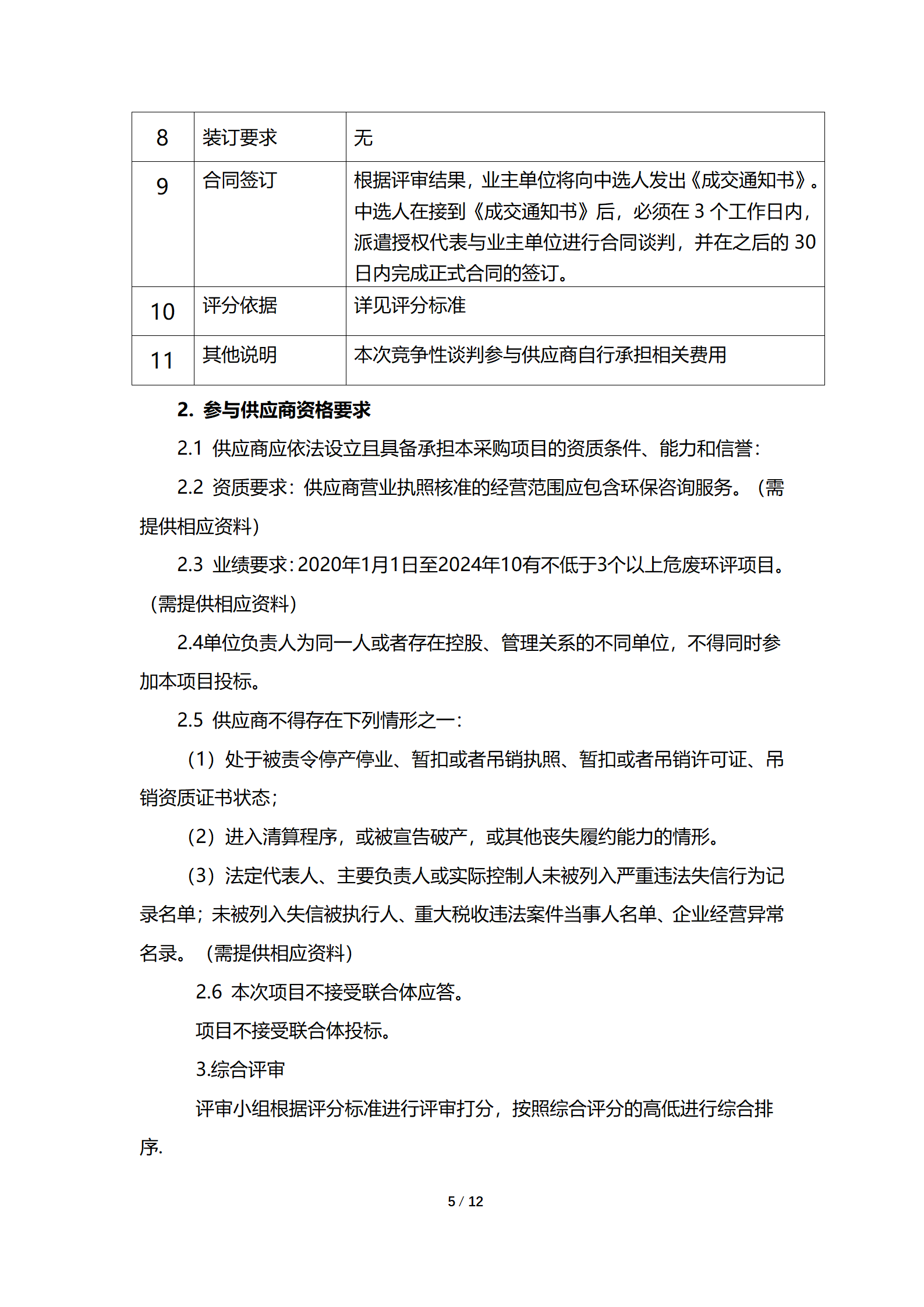
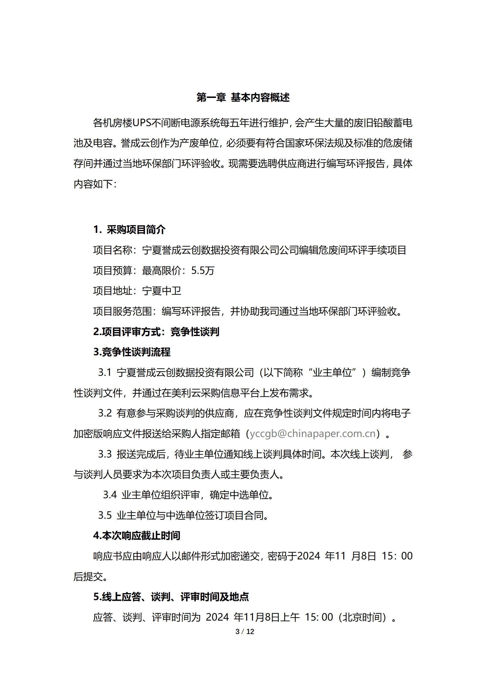
当前位置: 首页 > 新闻中心 > 公司公告

采购信息公告 | 宁夏誉成云创数据投资有限公司危废间环评手续编辑项目公告

2024-11-06 09:55:03
宁夏誉成云创数据投资有限公司现采购公司危废间环评手续编辑项目,详细采购信息参见附件询价文件。

询价人:宁夏誉成云创数据投资有限公司
响应文件编辑格式:公司危废间环评手续编辑项目-xxx公司-报价人-电话
报价指定邮箱:yccgb@chinapaper.com.cn
通信地址:宁夏回族自治区中卫市沙坡头区工业园区云天中卫众创空间四楼
相应截止时间:  2024 年11 月08 日 14 点
联系人:李先生
联系电话:18910727442
若有问题请随时联系,谢谢您的参与配合!


标签

本文网址:
上一篇:
下一篇:
  • 菜单

联系我们

地址:宁夏中卫市沙坡头区柔远镇

公司电话:0955-7679335

投资者热线:0955-7679334

网址:www.china-meili.com